Operation Corvus Competing

Videos

Awards

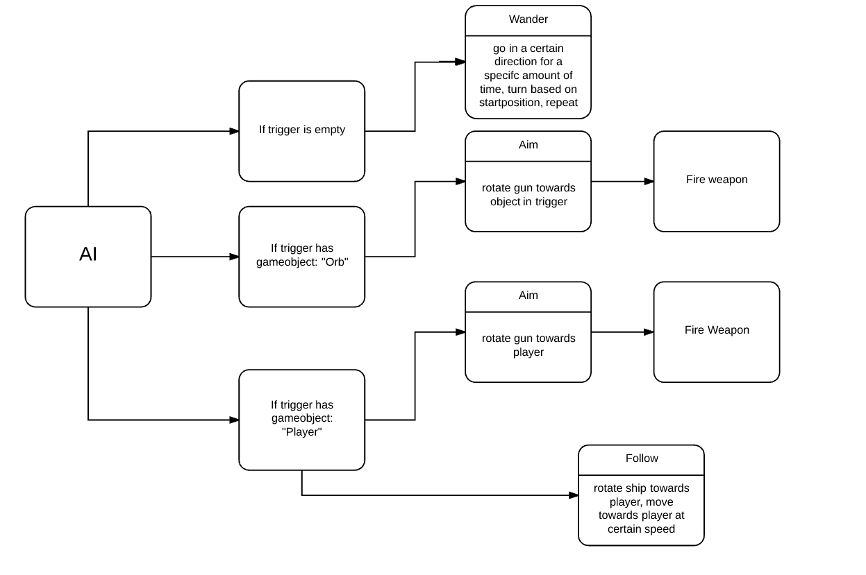
Programming

Gallery

Description

Explore a part of the constellation Corvus in Operation Corvus! Choose to play as a human or an alien, gather resources, and upgrade your ship. Battle enemies in the fight for survival in deep space in freeplay mode, or rescue one of your own kind from the other species in time trial mode. Dominate and Destroy!
WASD: movement in respective direction MOUSE: aim SPACEBAR: special ability (available at level 10) F: ultra ability (available at level 30) KEYBOARD BUTTONS 1-6: press for specific upgrades (available every level up) = : level up cheat button I, O, P: change special ability respectively
Players should have a PC or Mac running Windows, Mac OS, or Linux. At least 4gb of ram and 2.5 GHz of processor speed with 10-20 gbs of free space is required for full install. Dedicated graphics card is not essential. Game development software includes the newest version of Unity (available on their website https://store.unity.com/). Users may also want to install Microsoft Visual Studio as an aid in development (available on website https://www.visualstudio.com/)

Game Portfolio Document

Not available

Details

Division
High School
Season
2016-2017 (v10)
Platform
Platform logo Windows
Engine
Engine logo Unity
Views
816
Links
Get the source
Download
build4_Data ( 25313174 bytes , 3 downloads )
Registered
Yes
Team number
89
Table number
Not set

Members